Bleibt mir nur noch ein Streichholz - das hat wohl den schlechtesten Wirkungsgrad :donk
Druckbare Version
Es ging ja nur sekundär um die - durchaus nützliche - Anwendung.
Primär ging es mir um die Beschäftigung mit der Sache.
Den Elektronen versuchen auf der Spur zu bleiben, ist interessant und anregend :spitze:
Aber das muss der Professionist als Provokation verstehen :peace:
Früher gabs zu Weihnachten einen Kosmos-Baukasten.
Das ist lange her.
Heute ist es ein Arduino.
Lämpchen mit Batterien leuchten zu lassen, ist etwas für 50+ :yes:
Ich habe heute an der Schaltung weitergearbeitet.
Die Idee, mit dem Poti als variablen Widerstand den Basisstrom zu regeln, habe ich jetzt aufgegeben. Damit kann ich die LEDs nur dimmen aber nicht abschalten bzw. auf minimale Helligkeit bringen.
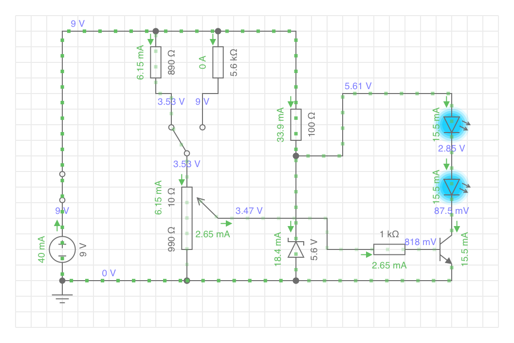
Hier eine Variante, die am Steckbrett funktioniert (obwohl ich das Poti falsch angeschlossen habe):
- Der Spannungsteiler mit der 5,6-V-Zenerdiode stabilisiert die LEDs. Bis ca. 6 Volt Eingangsspannung bleibt die LED-Helligkeit (max. Helligkeit) konstant.
- Die Eingangsspannung am Basisspannungsteiler entspricht der Batteriespannung (9 Volt). Ein Absinken der Batteriespannung erscheint mir hier weniger kritisch als an den LEDs. Die Basis-Emitterspannung ist in der Simulation noch ausreichend, um den Transistor auch bei einer Batteriespannung von 6 Volt noch durchzuschalten.
- Die Verlustleistungswerte sollten nach meinen Berechnungen ok gehen.
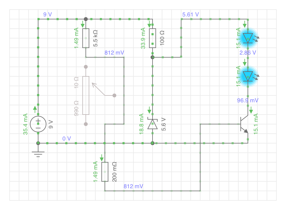
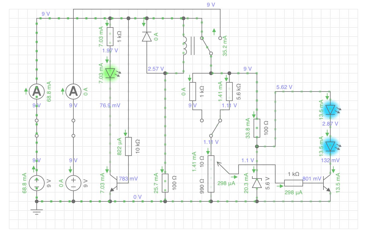
- Bild 1: mit 1-K-Poti (Anschlagwiderstand in der Simulation 10 Ohm)
- Bild 2: mit Ersatzwiderstand für die 200 mOhm Anschlagwiderstand, die ich am Poti real gemessen habe
Anhang 134790
Anhang 134791
Und ich wurde rechtzeitig fertig, sodass der Küchentisch für das Abendessen bereitsteht ;)
Anhang 134792
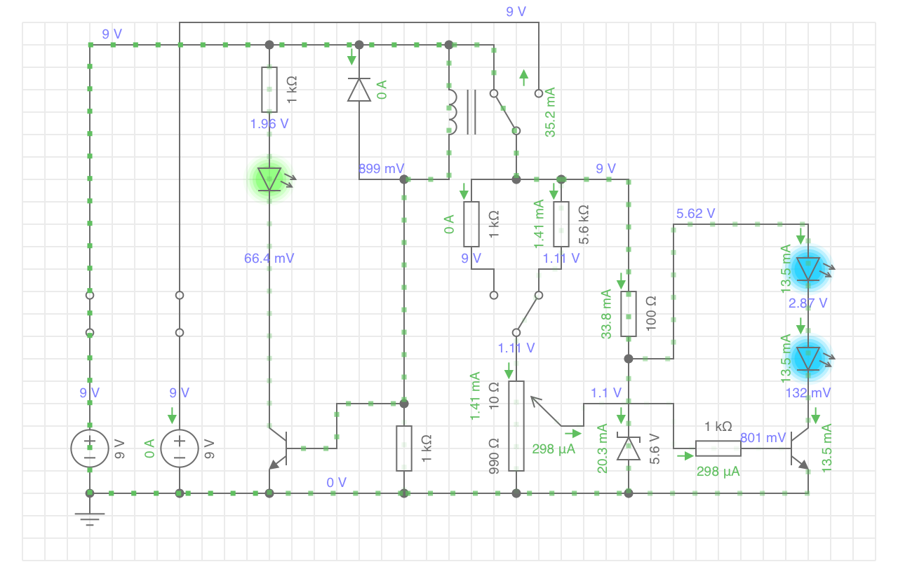
Heute habe ich die Schaltung fertiggestellt.
Das Poti ist nun richtig als Basisspannungsteiler angeschlossen.
Um ein bisschen Komfort reinzubringen, habe ich eine manuelle und eine automatische Helligkeitssteuerung gebaut:
- Manueller Betrieb: Über Schalter S2 wird der 5.6-Kiloohm-Widerstand (R1) auf den Basispannungsteiler geschaltet. Der Helligkeitsabgleich der beiden LEDs erfolgt über das Poti per Drehung des Schleifers (Rändelrad, s. Foto unten)
- Automatischer Betrieb: Über Schalter S2 wird der LDR auf den Basisspannungsteiler geschaltet. Abhängig von der Umgebungshelligkeit und der Einstellung des Poti nimmt die LED-Helligkeit bei mehr Licht zu und bei weniger Licht ab. Die maximale Helligkeit kompensiert in der Anwendung das grelle Licht meiner Arbeitsplatzlampe, die ich dimmen kann. Über den LDR passt sich die Leuchte dann von selbst an.
Alle Messungen passen, ich konnte keine Überlastungen feststellen, es stiegen auch keine Rauchwolken auf ;)
Bei Stellung des 1-Kiloohm-Potis auf max. Widerstand und direktem LED-Licht auf den LDR habe ich eine Basis-Emitterspannung von 0,911 V gemessen. Das schafft der Transistor (BC107B).
Diese Version werde ich morgen auf eine Platine löten.
Die beiden LED kommen an ca. 10 cm Schaltdraht zum Einhängen in den Batterieschacht.
Kandidaten dafür sind meine T90 und MD-4. Mit der Batterieschacht-Leuchte und einem Zahnarztspiegel sollte ich nun den Zustand der Batteriekontakte im Schacht gut betrachten können :spitze:
Vielen Dank für das erhaltene Feedback :)
Anhang 134794
Finale Schaltungsversion
Anhang 134795
Ruhezustand
Anhang 134796
Manueller Betrieb, Helligkeitsregelung der beiden LED über das Poti, Einstellung auf geringe Helligkeit …
Anhang 134797
… und maximale Helligkeit
Anhang 134798
Automatischer Betrieb, LED-Helligkeit bei schwachem Umgebungslicht …
Anhang 134799
… und starkem Umgebungslicht
Anhang 134800
Schalter S2 zum Wechsel manueller Betrieb über den 5.6-Kiloohm-Widerstand (links vor dem Schalter) und automatischer Betrieb über den LDR rechts.
Anhang 134801
Poti mit Rändelrad zum Einstellen des Widerstandswertes
Anhang 134802
Transistor BC107B zum Schalten der beiden LED im Hintergrund
Anhang 134803
Spannungsteiler aus 100-Ohm-Widerstand und 5,6-Volt-Zenerdiode (links im Bild) zum Stabilisieren der LED-Spannung
Alle Hinweise selbstverständlich ohne Gewähr. Was in meinem Fall klappte, muss bei anderen nicht funktionieren. Bzw. gibt es sicher auch geeignetere Vorgangsweisen.
Anhang 134805
Auch heute wieder reger Betrieb am Küchentisch ;)
Anhang 134806
Messung Basis-Emitterspannung
Anhang 134807
Schaltdraht für Anschluss von Schalter S2 auf dem Steckbrett
Anhang 134808
Mein neuer Akkulötkolben hat heute Premiere :)
Wenn der LDR durch starken Lichteinfall nur wenig Widerstand hat und das Poti auf minimalen Anschlagwiderstand gestellt ist, fließt ein hoher Strom durch die Strecke LDR - Emitter, der die Bauteile überlastet.
Ich werde daher zwischen LDR und Schalter S2 noch eine Schmelzsicherung einbauen.
Allerdings glaube ich nicht, dass ich in der Anwendung den LDR in den niederohmigen Bereich bringe. Da müsste über meinem Arbeitstisch schon die Sonne aufgehen ;)
Ich werde den LDR morgen ausmessen und den Wert für die Sicherung ermitteln. In meiner Teilebox habe ich ein Konvolut Printsicherungen, da sollte etwas Passendes dabei sein :spitze:
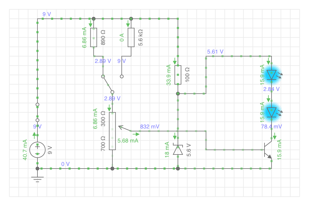
Widerstandswerte LDR gemessen:
- direkt an der Arbeitstisch-LED-Lampe, die auf maximale Helligkeit gestellt ist: 0,22k
- am Arbeitstisch, Lampe 28 cm darüber: 0,89k
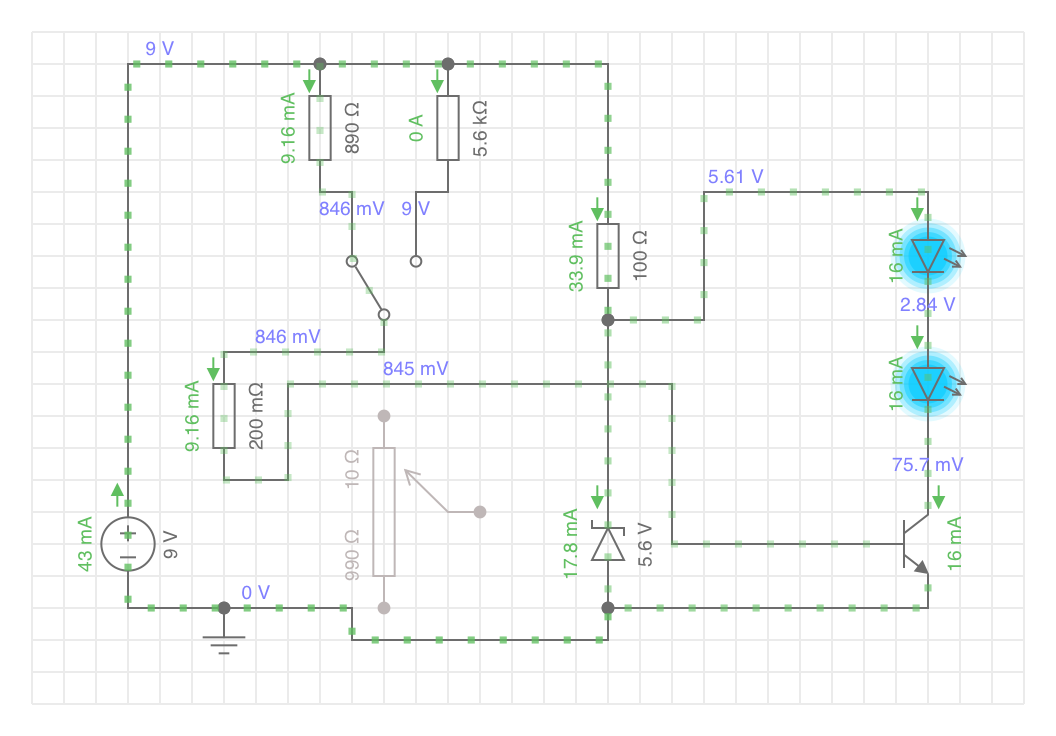
Das ergibt in der Simulation, unter der Annahme, dass das Poti auf den minimalen Anschlagwiderstand von 2 mOhm gestellt ist für
- eine Basis-Emitterspannung von 924 mV und einen Basisstrom von 36,7 mA
- eine Basis-Emitterspannung von 845 mV und einen Basisstrom von 9,16 mA
ad 1):
Anhang 134815
ad 2):
Anhang 134816
Der LDR verträgt laut Datenblatt eine max. Verlustleistung von 50 mW.
Bei einem Widerstand von 0,22k ergibt das gerechnet einen Strom von 15,07 mA.
Und bei 0,89k sind es 7,5 mA.
Das 1k-Poti kann mit 0,25 W bei Stellung auf 1k belastet werden. Das ergibt nach meiner Berechnung einen Maximalstrom von 15,81 mA.
Bei Stellung auf 200 mOhm komme ich interessanter Weise ebenfalls auf 15,81 mA. Fehler?
Aus allem zusammen schließe ich,
- dass das Poti nicht auf seinen minimalen Anschlagwiderstand gedreht werden soll und
- eine Sicherung für die Strecke LDR - Basis Transistor mit einem Maximalstrom von 5 mA benötigt wird.
Liege ich da richtig?
Natürlich könnte ich es darauf ankommen lassen und einfach ausprobieren, aber es soll ordentlich aufgesetzt werden.
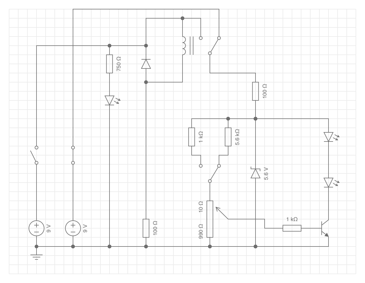
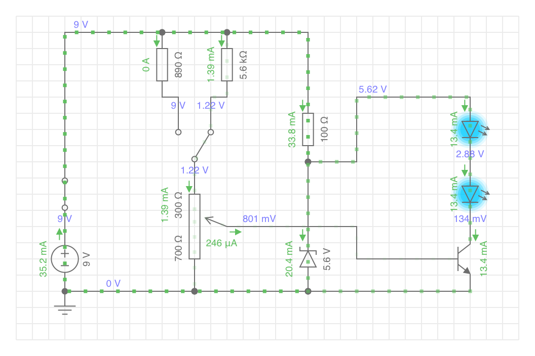
Und hier der Letztstand mit ebenfalls den letzten Erkenntnissen:
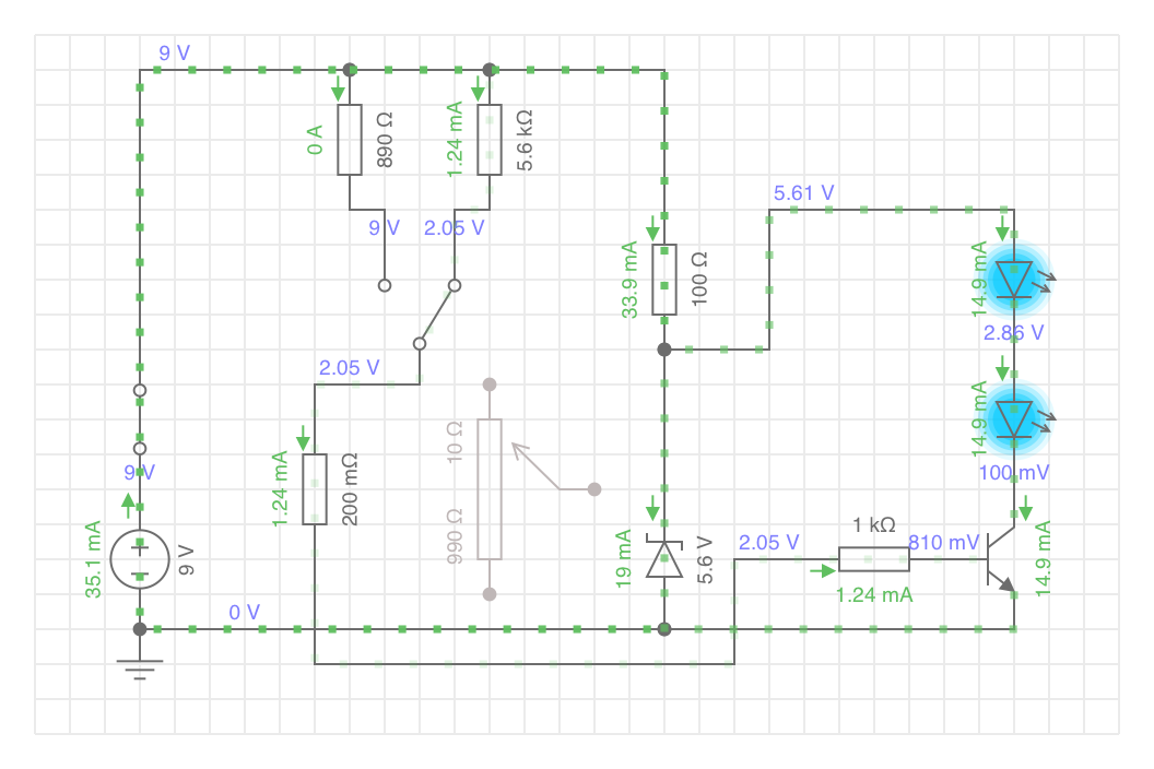
Automatischer Betrieb mit LDR, 0,89k und Poti auf 300 Ohm:
Anhang 134817
Manueller Betrieb mit 5,6k-Widerstand und Poti auf 300 Ohm:
Anhang 134818
Statt der Sicherung könnte ich also auch eine Markierung auf dem Poti anbringen für Maximalstellung auf 300 Ohm.
Gar nicht so einfach - ich mach mir einen Abendkaffee und schau Tatort :spitze:
Hallo Andreas!
Und ich hätte jetzt eigentlich noch einen Spiegeldämpfer bei einer Nikon D850 zu erneuern, das mache ich aber morgen früh.
Deine Befürchtungen, die Basis-Emitter-Strecke zu überlasten, sind bei ganz aufgedrehtem Poti, voller Beleuchtung des LDR mit direktem Sonnelicht und frischer 9 V Batterie nicht ganz unberechtigt.
Aber eine Sicherung einzubauen, ist "nicht zielführend" - es gibt keine Schmelzsicherungen mit nur 5 mA Sicherungswert, das fängt etwa bei 50 mA erst an.
Schalte doch einfach einen Widerstand von ca. 1 kOhm in Reihe zwischen Poti-Abgreifer und Transistor-Basis!
Danke, Michael!
Ich freu mich, es soweit erfasst zu haben :)
Mit dem 1k vor der Basis passt es jetzt! :yes:
Bild 3 und 4 wieder mit Ersatzwiderstand für das Poti in Anschlagstellung 200 mOhm.
Ganz traue ich den Ersatzwiderständen nicht, da ja damit andere Spannungsverhältnisse. Aber es geht nur um den Strom, der durch die „dünnste Stelle“ des Potis geht. In der Simulation kann ich das 1k-Poti nur bis 10 Ohm
einstellen.
Ich denke, das ist es, es kann geschweißt werden :spitze:
Anhang 134825
Anhang 134826
Anhang 134827
Anhang 134828
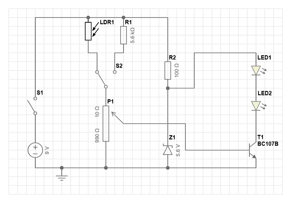
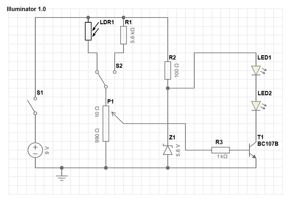
Hier ist er, der Illuminator 1.0 :spitze:
Das wahlweise automatisch oder manuell arbeitende Beleuchtungsmodul zur Tiefeninspektion von Batterieschächten oder anderen schwer zugänglichen Stellen in Kameras oder sonstigen Geräten, die zwecks Inspektion und Service aufgehellt werden müssen :yes:
Damit können zB Batteriekontakte auf Oxydation, Verschmutzung oder ausgelaufene Batteriesäure und Schäden überprüft werden.
Licht direkt dort, wo es sein soll. Kein Hantieren mit Taschenlampen, zu breiten Lichtkegeln, Arbeitsplatzbeleuchtung etc.
Im automatischen Betrieb misst der Illuminator die Umgebungshelligkeit und stellt dazu passend die Leistung ein. Denn viel Umgebungslicht bedeutet hohen Kontrast und damit Finsternis dort, wo es hell sein soll.
Eigenschaften:
- Batteriebetrieb, 9 Volt
- zwei LEDs mattweiß
- stabilisierte Betriebsspannung für gleichbleibende LED-Helligkeit, stabil bis 6 Volt
- automatische Leistungsregelung über LDR oder manuell über Potenziometer
- Schaltung mit Kleinsignaltransistor
- robuster Lichtfühler
- zentraler Ein-/Ausschalter
Anhang 134915
sofort betriebsbereit
Anhang 134917
manuelle Steuerung: maximale Helligkeit
Anhang 134918
Helligkeit gedimmt
Anhang 134919
Doppel-LED für gleichmäßige Ausleuchtung
Anhang 134916
Inspektion des Batterieschachts einer Canon T90
Anhang 134920
Batterieschacht ohne Illuminator 1.0
Anhang 134921
mit Illuminator, manuelle Regelung, max. Leistung
Anhang 134922
gedimmt
Anhang 134923
automatische Regelung, ohne Arbeitsplatzbeleuchtung
Anhang 134924
mit Arbeitsplatzbeleuchtung - der Illuminator 1.0 stellt die passende Helligkeit ein
Anhang 134925
einfache Anwendung
Anhang 134926
analoge Schaltung
Anhang 134927
servicefreundlich
Anhang 134937
Betrieb:
- Eine 9-Volt-Blockbatterie in das externe Batteriefach einlegen.
- Den Hauptschalter am Batteriefach auf ON
- Mit dem Schiebeschalter auf der Platine manuellen Betrieb (Stellung rechts) oder automatischen Betrieb (Stellung links) wählen.
- Manueller Betrieb: Helligkeitsregelung der LEDs mit dem Rändelrad am Potenziometer einstellen.
- Automatischer Betrieb: Helligkeit mit dem Potenziometer auf die Umgebungsbeleuchtung einstellen. Nimmt die Umgebungsbeleuchtung zu, regelt der Illuminator bis zur Maximalhelligkeit der LEDs nach.
- Nach Betrieb den Hauptschalter auf OFF stellen.
Alle Hinweise selbstverständlich ohne Gewähr. Was in meinem Fall klappte, muss bei anderen nicht funktionieren. Bzw. gibt es sicher auch geeignetere Vorgangsweisen. Nachbau und Betrieb auf eigene Gefahr. Fehler im Schaltungsdesign können nicht ausgeschlossen werden. Zu prüfende Geräte müssen spannungsfrei sein, Sicherheitsbestimmungen beim Umgang mit elektronischen Geräten beachten. Kurzschlüsse vermeiden. Betrieb nur unter Aufsicht, Hauptschalter bei Nichtgebrauch auf OFF stellen. Bei längerer Stehzeit Batterie entnehmen. Bauteile können beim Betrieb bei höherer Umgebungstemperatur überlastet werden - Verbrennungs- und Brandgefahr. Für die ordnungsgemäße und gefahrfreie Funktion der Schaltung und ihrer Anwendung wird keine Haftung übernommen. Kein kommerzielles/professionelles/zertifiziertes und geprüftes Gerät/Schaltung, Projekt im Hobbybereich.
Hallo Andreas,
jetzt werde ich langsam neidig. Ich hätte bei der Nikon 28/2.0 AI-S Restauration selbst so was ähnliches gebraucht - mein Problem ist nämlich, dass ich nur zwei Hände habe (wer hat drei?) und daher spezielle LED-Leuchten mit gebündeltem Licht und / oder sehr kleinen (3 mm) LEDs mit dem Mund bzw. zwischen den Zähnen halten muss bei kniffligen Sachen. Vielleicht sollte ich meine Glasfaser-Schwanenhals-Kaltlichtleuchte, die mir für so einen Zweck zu umständlich aufzubauen und zu heiß (150 W Halogen) ist, mit LEDs nach bauen?
Jedenfalls Bravo!
Danke, Michael, insbesondere für deine fachliche Supervision! :yes::yes::yes:
Jetzt sollte der regelmäßige Check meiner zehn T90, ungezählten MD-4 und anderen Motor-Drives komfortabler ausfallen :lolaway:
Für eine Einbaubuchse ist noch Platz.
Da kommt der Hohlstecker meines Schaltnetzteils rein. Dann kann ich das Lichtspiel auch während der Reinigungsaktivitäten im Batterieschacht betreiben, ohne mich um den Batterieverbrauch kümmern zu müssen :yes:
Nur muss ich dann aufpassen, dass nicht beide Spannungsquellen in Reihe geschaltet sind, sonst gibt es in Summe 18 Volt und das würde die Schaltung wohl zerstören.
Schalte ich parallel, wird es Probleme mit unterschiedlichen Spannungen Schaltnetzteil - Batterie geben. Das Schaltnetzteil bleibt auf 9 Volt, die Batterie verbraucht sich und damit wird ihre Spannung kleiner. Dann kommt es zu einem Potentialausgleich zwischen den beiden Spannungsquellen und das ist nicht gut.
Also entweder die eine oder die andere Quelle, dafür braucht es einen Schalter.
Dann habe ich für diese kleine Schaltung insgesamt drei Schalter. Und wer weiß, ob es beim Umschalten nicht Spannungseffekte gibt, die Probleme machen.
Ich lass es so wie es ist :yes:
Lass Dich bei der Schaltung von Bodentretern (FX für Gitarre) inspirieren. Hier ein Beispiel:
https://www.pngegg.com/de/png-dbhtv
Dort kann man wahlweise intern 9V aus der Batterie nehmen oder via Netzteil.
Oder Du nutzt einen Klinkenstecker (Mono/Stereo - je nach Laune) und eine Schaltbuchse.
https://www.mikrocontroller.net/atta...7/IMG_2301.JPG
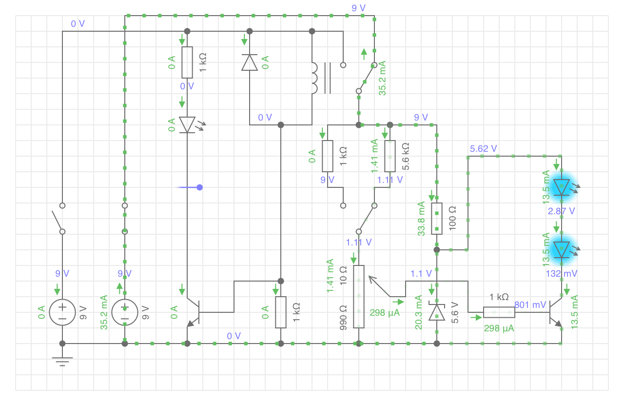
Für den Anschluss eines Schaltnetzteils - zusätzlich zur 9-Volt-Batterie - habe ich mir diese Schaltung überlegt:
Vorgabe:
- Die Betriebsspannungsversorgung soll entweder über das Schaltnetzteil oder das Batterieteil erfolgen.
- Überspannung durch - auch nur kurzzeitigen - Parallelbetrieb beider Spannungsquellen muss ausgeschlossen werden.
- Die Umschaltung soll halbautomatisch durch Ein- und Ausstecken des Schaltnetzteils erfolgen.
Umsetzung:
- Umschalten der beiden Spannungsquellen durch Relais
Schaltablauf:
- Die Batteriespannung liegt an der Last an.
- Das Schaltnetzteil wird über Stecker am Schaltnetzteilanschluss (Einbaubuchse) angeschlossen. Die Schaltnetzteilspannung von 9 Volt liegt am Relais und dem nachgeschalteten Widerstand an, das Relais schaltet, die Spannungsversorgung der Last durch das Batterieteil wird unterbrochen.
- Die Stromversorgung erfolgt nun über das Schaltnetzteil, die grüne Kontroll-LED leuchtet.
- Bei Trennung des Schaltnetzteils von der Last schaltet das Relais und die Spannungsversorgung erfolgt wieder durch das Batterieteil. Die grüne Kontrolle-LED verlischt.
- Die Freilaufdiode verhindert das Entstehen eines kurzzeitigen hohen Spannungsimpulses beim Umschalten des Relais von Schaltnetzteil auf Batterieteil.
Anhang 135018
- Ruhezustand
- Spannungsquelle links = Schaltnetzteil
- Spannungsquellw rechts = Batterieteil
Anhang 135019
- Batterieteil an
- Schaltnetzteil aus
Anhang 135020
- Batterieteil an
- Schaltnetzteil an
Was meint ihr?
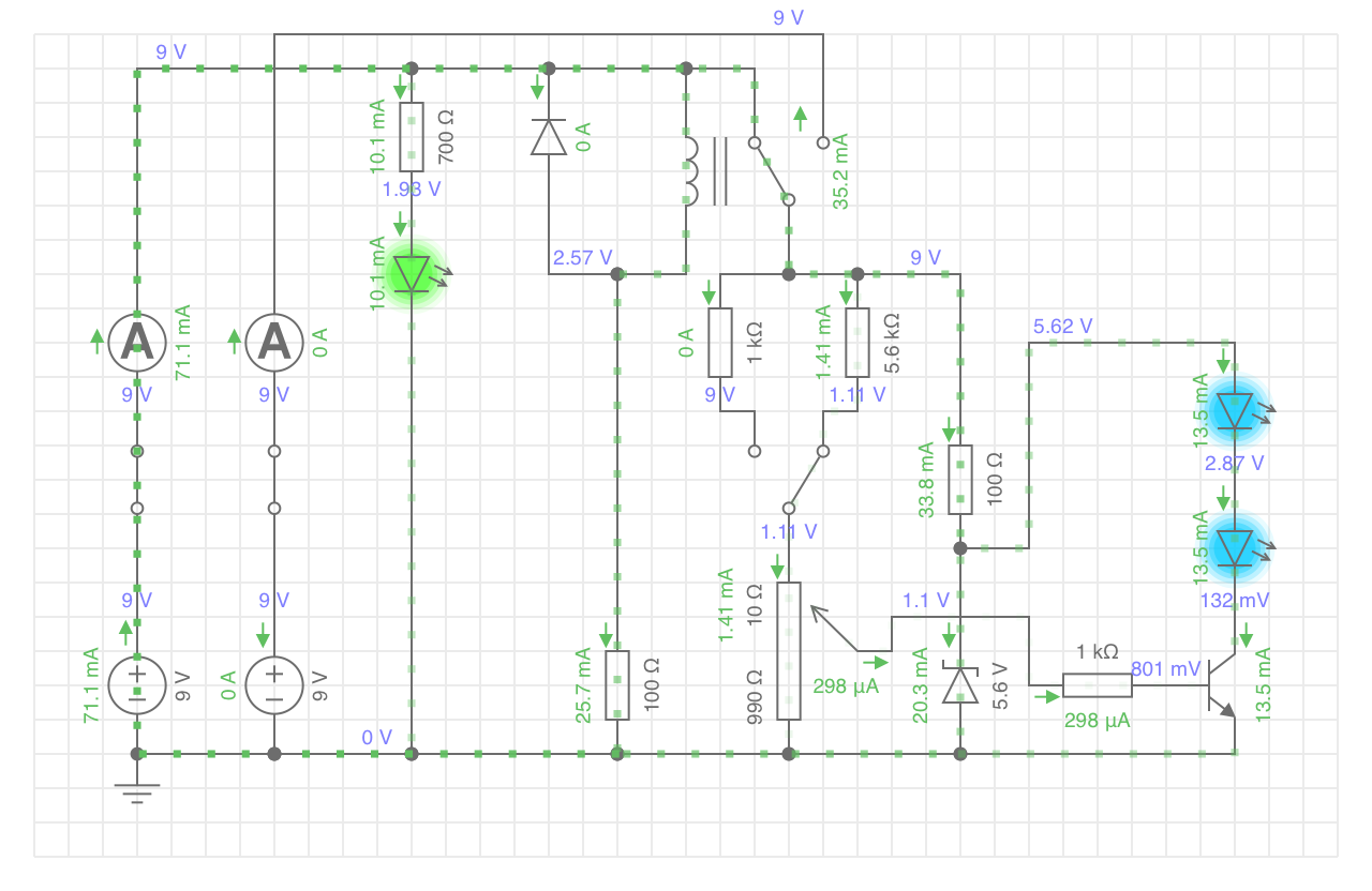
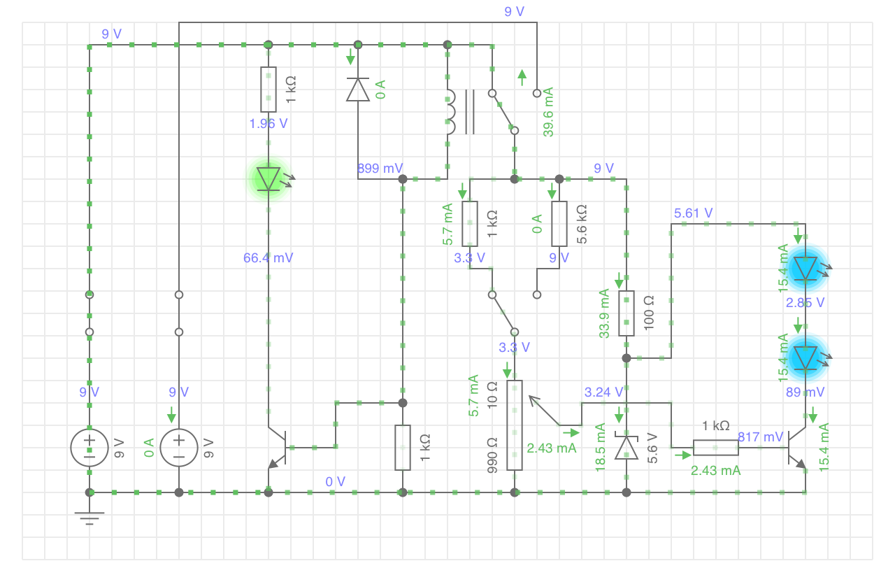
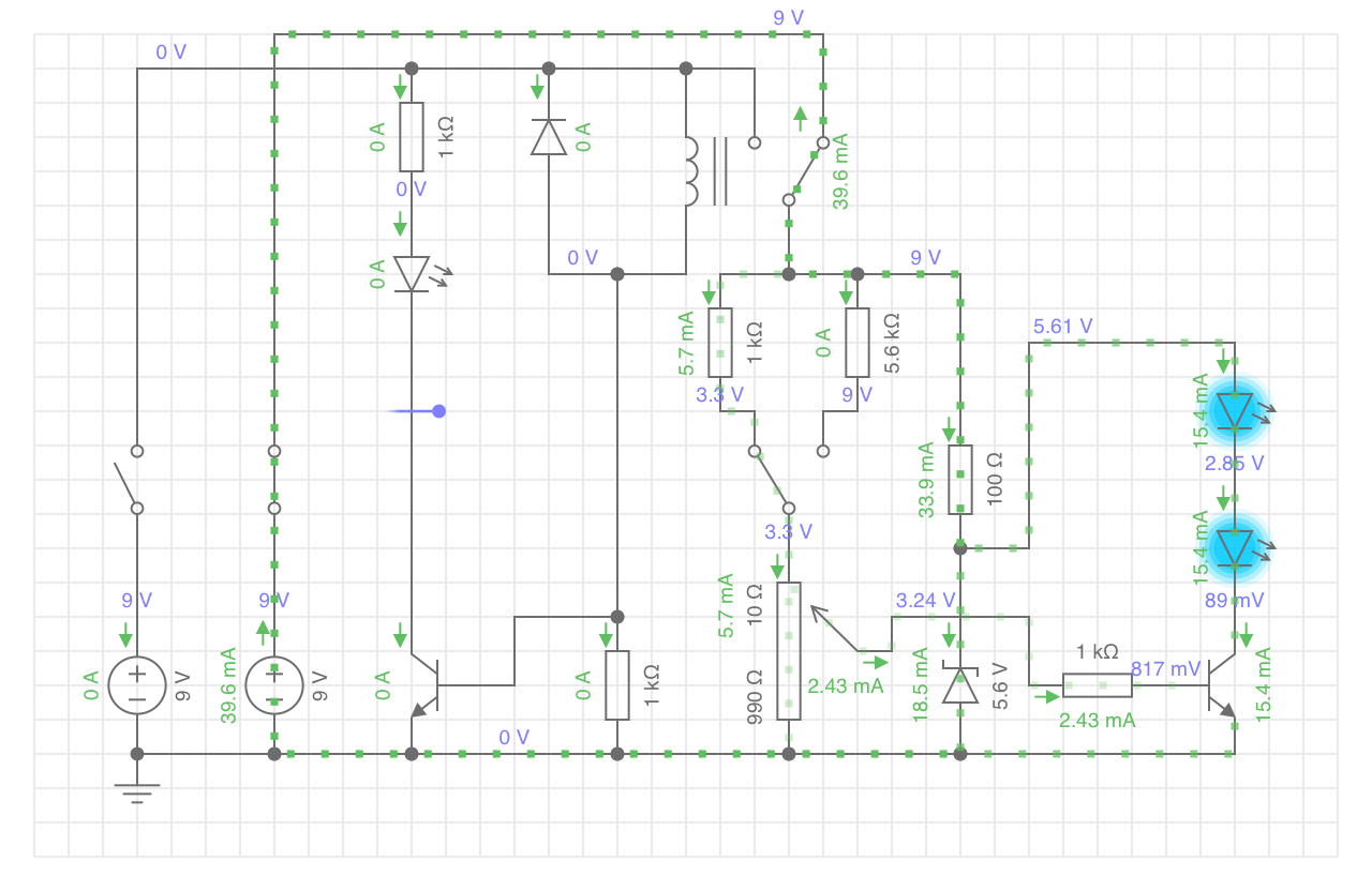
Ja, das sieht in der Simulation gut aus, hier nun die ergänzte Schaltung - Illuminator 2.0 ist da :yes:
Anhang 135042
Spannungsquellen links:
- Schaltnetzteil
- Batterieteil
Anhang 135043
- Batterieteil EIN
- Schaltnetzteil AUS
- Automatikbetrieb über LDR (hier als Ersatzwiderstand angegeben)
Anhang 135044
- Batterieteil EIN
- Schaltnetzteil AUS
- manueller Betrieb über Poti
Anhang 135045
- Batterieteil EIN
- Schaltnetzteil EIN
- Automatikbetrieb
Anhang 135046
- Batterieteil EIN
- Schaltnetzteil EIN
- manueller Betrieb
Alle Hinweise selbstverständlich ohne Gewähr. Was in meinem Fall klappte, muss bei anderen nicht funktionieren. Bzw. gibt es sicher auch geeignetere Vorgangsweisen. Nachbau und Betrieb auf eigene Gefahr. Fehler im Schaltungsdesign können nicht ausgeschlossen werden. Zu prüfende Geräte müssen spannungsfrei sein, Sicherheitsbestimmungen beim Umgang mit elektronischen Geräten beachten. Kurzschlüsse vermeiden. Betrieb nur unter Aufsicht, Hauptschalter bei Nichtgebrauch auf OFF stellen. Bei längerer Stehzeit Batterie entnehmen. Bauteile können beim Betrieb bei höherer Umgebungstemperatur überlastet werden - Verbrennungs- und Brandgefahr. Für die ordnungsgemäße und gefahrfreie Funktion der Schaltung und ihrer Anwendung wird keine Haftung übernommen. Kein kommerzielles/professionelles/zertifiziertes und geprüftes Gerät/Schaltung, Projekt im Hobbybereich.
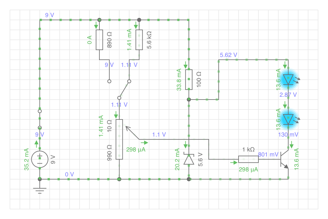
Ich habe noch justiert:
- Durch die Basis des Transistors, der die grüne Kontroll-LED schaltet, floss ein zu hoher Basisstrom. Ein Basiswiderstand hätte zwar den Strom verringert, aber dann der Relaisspule zu viel Spannung abgezogen und das Umschalten hätte nicht geklappt.
- Der „grüne“ Transistor wird jetzt direkt von der Betriebsspannung versorgt.
- Damit kann sein Basisstrom beliebig angepasst werden und die Relaisspule wird davon unabhängig vom 100-Ohm-Widerstand geregelt.
Aktueller Stand:
Anhang 135065
Die Verlustleistungen sind demnach ok.
Morgen gehts damit aufs Steckbrett.
Mal schauen, ob alles klappt :yes:
Es sollte eigentlich ausreichen, das Netzteil parallel zur Batterie zu schalten und diese durch eine Diode zu schützen. Eben so wie beim Gitarrenpedal. Da braucht man dann auch gar keine Schaltbuchse.
Passt. Bei Dir ist ja der Weg das Ziel und nicht das Ziel. Nur nix da mit galvanischer Trennung. Aber es klingt gut.
Ein grünes Glühlämpchen statt der LED wäre noch besser. Das hat mehr Charme.
Wird vom Kraftwerk gespeist, bei den aktuellen Stromkosten ist das auch schon egal :)
So übel ist es nicht. Das ergibt sich aus dem Schaltplan.
Mit Transistoren, die sich gegenseitig ein- und ausschalten, wäre es auch möglich. Aber dann hab ich mehr Bauteile auf der kleinen Platine.
Ein Freund, dem ich die Schaltung gezeigt habe, fragte mich vorsichtig, warum ich mir nicht so etwas besorge:
BEVA WiFi Endoskop HD720P Kabelloses Endoskopkamera Wasserdichte Inspektionskamera 2.0 Megapixel mit LED für Android und IOS Smartphone , iPhone, Windows - 5M Schwarz https://www.amazon.de/dp/B0732VVCQT/...ESY5C8NB9EWNZ4
Ich habe darauf keine Antwort gewusst :)
Galvanische Trennung - das Relais trennt zwei Stromkreise nicht elektrisch:
https://bre-trafo.de/wissen/galvanische-trennung/
Es sind zwei getrennte Stromkreise, das Relais switcht, gemeinsam ist die Masseleitung.
„Die galvanische Trennung umfasst stets zugleich eine nicht-elektrische Kopplung. Zur Leistungs- oder Signalübertragung können verschiedene Bauelemente wie Transformatoren, Kondensatoren, Optokoppler, Lichtwellenleiter oder Relais verwendet werden. Nach dem aktuellen Stand der technischen Entwicklung wird die Kopplung fast ausschließlich durch Induktion, Influenz, Strahlung oder mittels eines potentialfreien Kontaktes realisiert.“
https://de.m.wikipedia.org/wiki/Galvanische_Trennung
Damit verabschiede ich mich in die Nacht.
Morgen baue ich das auf - ich bin gespannt :yes:
Oder einigen wir uns darauf, dass das Relais auf dieser Ebene als mechanischer Schalter fungiert, aber dafür intern galvanisch trennt.
===
Na, das wird dann was werden auf der kleinen Platine.
Mit meinen Lötstellen bin ich noch nicht ganz zufrieden, zu viel Lot sehe ich. Das schaue ich mir dann auch an.
In meinem Umkreis versteht niemand, warum ich mich mit diesem „abstrakten Zeug“ - so kommt es rüber - derart und freiwillig beschäftige.
Bin ich etwa der Letzte, dem die Elektronen und ihre Kanalisierung Spaß machen? :spitze:
I wo. Ich habe ja auch so angefangen (mit 8 Jahren Taschlenlampenbatterien + Glühbirnchen, mit 10 Jahren 220 Volt Glühbirnen am Stromnetz, mit 12 Jahren alte Radios zerlegt und mit 14 sie wieder zusammen gebaut, dazu Elektromann, Radiomann, Photomann, Computermann, Chemiemann KOSMOS Lehrbaukästen), dann nach dem Abitur und einem abgebrochenen Elektrotechnik-Studium mit einer Lehre als Radio- und Fernsehtechniker weiter gemacht.
Absolut beeindruckend, man steht da und staunt.
Kraft des Enthusiasmus :spitze:
===
Eine Maschine die die Welt bewegt
GSELLMANN WELTMASCHINE
Sie steht in einem kleinen Raum, auf einem Bauernhof in Kaag. Dort wartet sie - groß, gewaltig, beispiellos - um, einmal in Bewegung gesetzt ihre Besucher zu verzaubern und Staunenden Geschichten zu erzählen, Traumgeschichten. Denn diese Maschine bewegt Träume, die Träume der Menschen.
Der Steirer Franz Gsellmann hat in seinem Leben nur eine einzige Reise gemacht.:nach Brüssel - zu "seinem" Atomium. Am 8. Oktober 1958 besuchte er die Weltausstellung in Brüssel. Eine Abbildung des Atomiums in der Zeitung hat ihn dorthin geführt. Diese Ausstellung wird das Leben des Bauern, der aus einem kleinen Dorf in der Steiermark kommt, für immer verändern. Von diesem Moment an ist sein einziger Traum, eine Maschine zu bauen, bei der das Atomium im Zentrum steht. Sein Werk, eine Art "Perpetuum mobile", wird ihn 23 Jahre lang, bis zu seinem Tod beschäftigen. Das Ergebnis ist beeindruckend: Tausende Teile, Hunderte Glühbirnen und 25 Elektromotoren treiben sie an. Durch die permanente Bewegung der Maschinenteile entstehen Licht - und Geräuscheffekte.
https://weltmaschine.at/
Neuer Tag, neue Sicht ;)
Der linke Transistor macht keinen Sinn, da durch die LED und ihren Vorwiderstand ohnehin Strom fließt, sobald das Relais vom Schaltnetzteil Spannung erhält. Da braucht es keinen Schalter.
Zwei Bauteile - der Transistor und sein Basiswiderstand - eingespart :yes:
Aktueller Stand:
Anhang 135074
Falls jemand einen besseren Vorschlag hat, sehr gerne.
In diesem Fall bitte um einen vollständigen Schaltplan, damit ein Vergleich möglich ist.
Ich halte die Schaltung bis jetzt für gut, sie tut das, was sie soll.
Das Relais ist die exotische Attraktion, zwar langsamer als eine Halbleiterschaltung, aber dafür sehr anschaulich im Ablauf.
Wenn das als Lösung für den Markt entworfen werden soll, wird es Vorgaben wie Kosten für Herstellung und Betrieb, Betriebssicherheit, Zuverlässigkeit etc. geben. Das ist hier Gott sei Dank nicht der Fall.
Und es wird den „Illuminator 2.0“ auch niemand für den Verkauf bauen. Da gibt es - s. Link weiter oben, Endoskop für Smartphoneabschluss - wesentlich zweckmäßigere Lösungen. Ohne diskrete Bauteile, miniaturisiert, digitalisiert.
Aber für das, was ich mache, ist das Werkl sinnvoll und es ist dazu selbst erdacht, entworfen und gebaut :yes:
Vielleicht findet sich hier ja noch jemand - abgesehen von Michael - der diese Bastler- und Lernfreude zumindest versteht, wenn er sie schon nicht teilen kann ;)
Burkhard Kainka ist so jemand, auf hohem Niveau:
https://b-kainka.de/
http://www.elektronik-labor.de/
Und ich freue mich, dass ich dort meine fixe Seite habe, morgen kommt wieder ein neuer Beitrag :)
http://www.elektronik-labor.de/Lernp...haltungen.html
Aber der Thread ist schon zu lange geworden und noch dazu OT :shocking:
Diese Woche baue ich den Schaltnetzteilanschluss noch auf die Platine dazu und dann gehts wieder mit Kamerareparatur-Themen weiter.
Der „Illu“ wird dann natürlich schon im Einsatz zu sehen sein :yes:
Aber zuvor muss die Schaltung noch getestet werden.
Dazu habe ich das Experimentierboard besteckt.
Die Lösung mit dem Umschalten von Batterie- auf Schaltnetzteilbetrieb funktioniert :spitze:
Ich habe noch die automatische und manuelle Helligkeitsregelung der beiden LEDs auf 5,6 Volt Eingangsspannung stabilisiert. Dazu kommt der bereits vorhandene Spannungsteiler aus 100-Ohm-Widerstand und 5,6-Volt-Zenerdiode zum Einsatz.
Selbst wenn die Batteriespannung auf ca. 7 Volt abgesunken ist, leuchten die beiden LEDs so hell wie am Schaltnetzteil mit 9 Volt.
Jetzt ist die Schaltung abgeschlossen.
Ich bin sehr zufrieden, etwas müde, und warte, bis ich wieder fit bin, um die Schaltung auf eine Platine zu löten :yes:
Hier die finale Version der Schaltung für den Illuminator 2.0:
Anhang 135079
Illuminator 2.0
Anhang 135080
Batteriebetrieb, 7 Volt (bereits verbrauchte 9-Volt-Batterie)
Anhang 135081
Schaltnetzteilbetrieb, 9 Volt
Anhang 135082
Nicht mehr einfach zu überblicken ;)
Anhang 135083
Hier sollte eigentlich das Mittagessen stehen ;)