Liste der Anhänge anzeigen (Anzahl: 4)
Kleines Bastelprojekt: Batterieschacht-Lampe
Canon T90, Nikon MD-4 oder auch MD-12 - alle haben Batterieschächte, in die Batteriehalter für AA-Batterien eingeschoben werden.
Am Grunde des Schachts befinden sich die beiden Anschlusskontakte (oder auch noch andere Kontakte) der Kamera bzw. der Motor Drives. Hier liegt die Betriebsspannung an.
Wie es leider oft der Fall ist, werden eingelegte Batterien über die Jahre gerne vergessen, die Sauerei ist dann groß, wenn Batteriesäure austritt :(
Batterieschacht eines MD-4 Motordrive für die Nikon F3.
Die Anschlusskontakte sind durch ausgetretene Batteriesäure korrodiert:
Anhang 133991
Motordrive MD-4 ohne Batteriehalter, der Batterieschacht ist offen:
Anhang 133994
Zur Kontrolle der Kontakte benutze ich einen kleinen Zahnarztspiegel mit Vergrößerung.
Damit ich da unten für den Check auch genug Licht hab, dachte ich mir eine Beleuchtung mit zwei LED aus, die an Schaltdraht befestigt sind und in den Batterieschacht eingehängt werden können.
Beschreibung:
- Durchmesser der LED je 3 mm, weiß matt, Nennspannung je 2,8 V bei 20 mA Nennstrom
- Leistungssteuerung über Kleinsignaltransistor mit Trimmpoti in der Basisleitung
- Spannungsversorgung mit 9-Volt-Blockbatterie in einem Gehäuse mit Schalter
- Spannungsstabilisierung (wenn die Batteriespannung nachlässt) über Spannungsteiler mit Zener-Diode
- Aufbau der LED-Beschaltung auf kleiner Universalplatine
- Isolierung der LED-Anschlüsse an den beiden Schaltdrähten (Hin-/Rückleiter) mit Schrumpfschlauch
- einfach
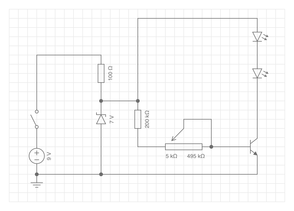
Schaltung:
Anhang 133978
Betrieb:
Anhang 133979
Schaltungssimulation mit https://everycircuit.com/
Ich hab die Bauteilewerte einmal nur in der Simulation zusammengedreht, aber es könnte so funktionieren.
Was meint ihr?
Liste der Anhänge anzeigen (Anzahl: 2)
Vielleicht sollte ich mich nicht alleine auf die Kollektor-Emitter-Strecke des Transistors verlassen, die in der Simulation einen (LED)Strom begrenzenden Widerstand bildet.
Bei voller Durchschaltung erreicht die Kollektor-Emitter-Spannung (Uce) in der Praxis zwar nicht 0 V (und bildet damit keinen Widerstand mehr in Reihe mit den LED) aber was weiß man wirklich, wieviel Spannung tatsächlich dann abfallen, die Simulation bleibt da ja ideal (zumindest diese).
Also zur Sicherheit doch ein Vorwiderstand zur Strombegrenzung für die LED, bei der Annahme, dass die 7 V Betriebsspannung voll an den beiden LED abfallen bei Uce = 0 V (ideal voll durchgeschalteter Transistor, also kein Widerstand):
Rv = (Ub - Ud) / Id
Rv = (7 V - 5,6 V) / 20 mA
Rv = 70 Ohm
Rv ~ 100 Ohm
Simulation für diesen Fall:
Anhang 133997
Der 100-Ohm-Vorwiderstand (statt 70 Ohm) nimmt den LED zwar ein paar Milliampere Strom weg, aber es reicht völlig aus. Und ich sollte ihn in meinem Vorrat finden (E-Reihen-Wert - hoffentlich ;)
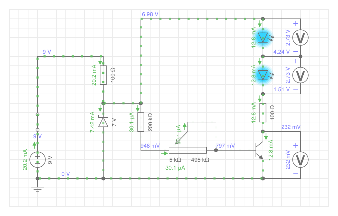
Simulation Gesamtschaltung:
Anhang 133996
Das sollte so näher an der Realität sein mit Uce unter 1 V. Und der LED-Strom reicht immer noch mit der Option, über das Poti heruntergeregelt zu werden. Wird ohnehin im engen Batterieschacht zu hell sein bei max. Leistung.
Ich denke, mit dieser Dimensionierung kann ich den Versuchsaufbau am Steckbrett wagen.
LED sind bestellt, Update folgt, Einsatz dann bei dem MD-4, dessen Kontakte ich noch nacharbeiten möchte :spitze:
Liste der Anhänge anzeigen (Anzahl: 1)
Das ganze ist bei mir in diversen Modellboot als Stromquelle für LED's im Einsatz:
Anhang 134041